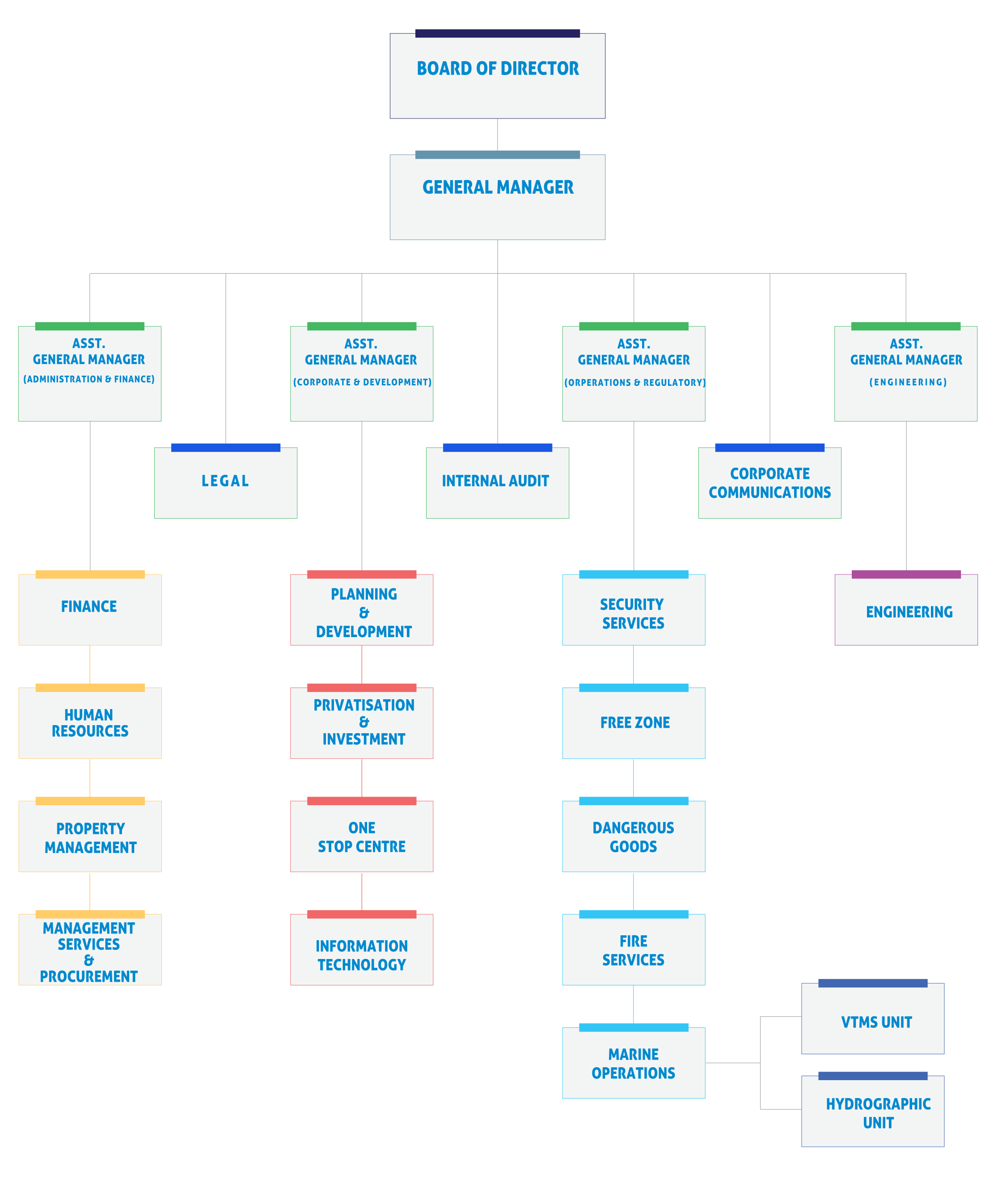
Organisation chart

logompam.png

Level 3, Menara Faithview, No21, Jalan KL 3/15, Taman Kota Laksamana Seksyen 3. 75200 Melaka.

(606) 288 8283

Best viewed using 1980 x 1080 resolution, Mozilla Firefox , Chrome, Safari & Edge